目录

订单状态流转

货拉拉-KA中国银联

全
  • 一.需求背景
  • 二.需求目的
  • 三.原始需求概述(用户侧)
  • 四.修改后需求描述
  • 五.系统交互流程
  • 六.云闪付支付及订单取消退款流程
  • 七.业务介绍-C端业务
    • 订单状态流转
    • *调用逻辑图
    • 订单费用结构
  • 八.整体解决方案与流程
    • 开放平台--接入流程介绍
      • 开放平台介绍
      • 1.成为开发者
      • 2.创建开发者应用
      • 3.应用审核
      • 4.api权限申请
    • 开放平台--开发指南
      • 用户授权说明--普通合作商
      • 用户授权说明--云闪付
      • 调用方法详解
      • 签名算法
    • 接口列表
      • 1.获取已开通城市列表
      • 2.获取城市车型及增值服务
      • 3.地址poi检索
      • 4.计价
      • 5.下单
      • 6.添加小费
      • 7.取消订单
      • 8.获取取消原因选项
      • 9.查询订单详情
      • 10.绑定虚拟号
      • 11.支付司机账单
      • 12.账单申诉
      • 13.查询历史订单记录
  • 九.消息推送服务
本文档使用易文档进行构建
更新日志

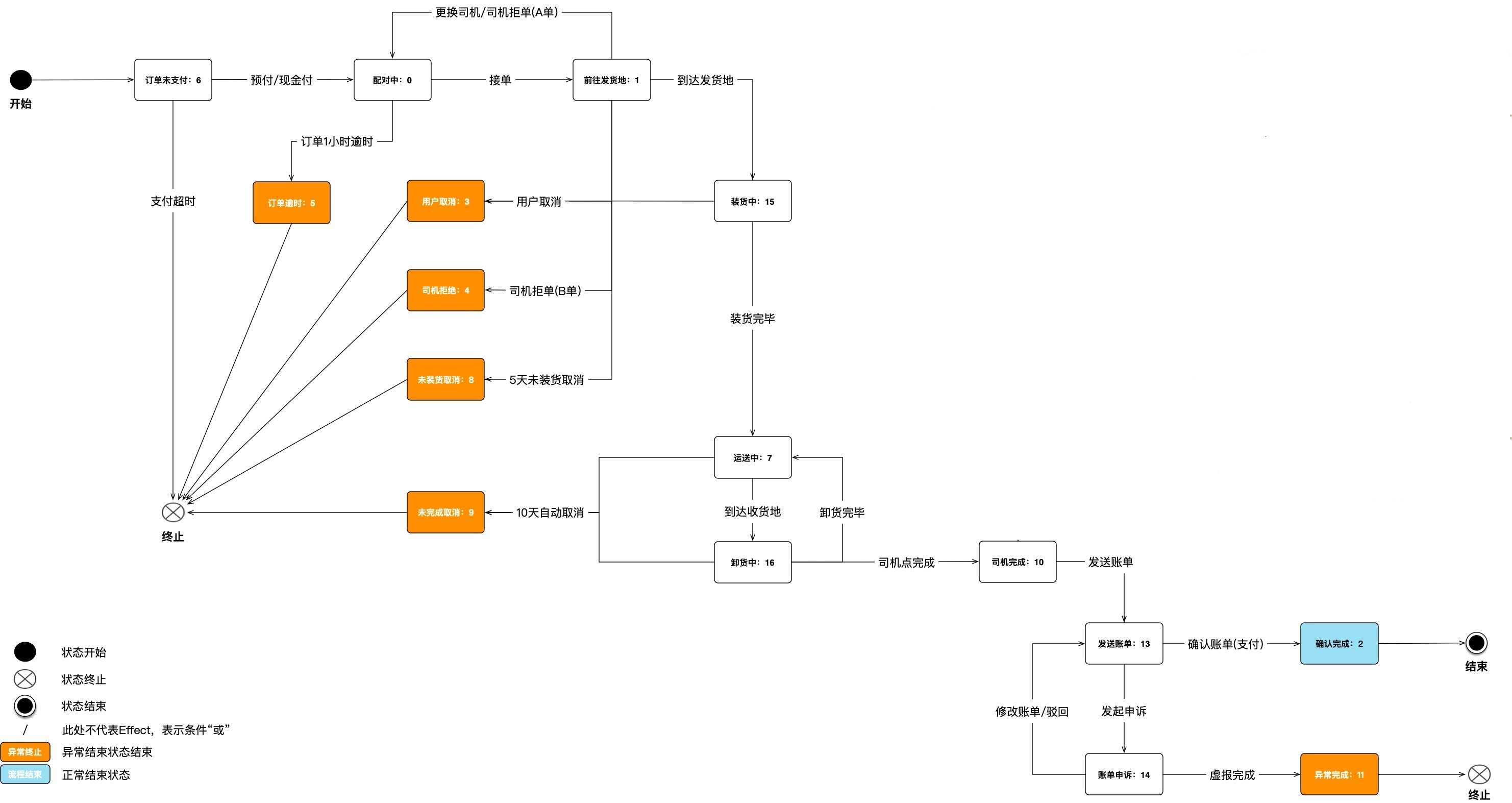
    订单状态流转


          流转流程图  



          订单状态说明:






    上一篇 六.云闪付支付及订单取消退款流程
    nextDoc *调用逻辑图
    本文档使用易文档编写, 更新时间: 2020-05-12 10:57
    文章导航
    请输入关键字进行搜索